一、项目编号:ZZ2300301Y080006
二、项目名称:聘请社会中介机构参与省属国企混合所有制改革审计项目(10标段二次)
三、中标信息
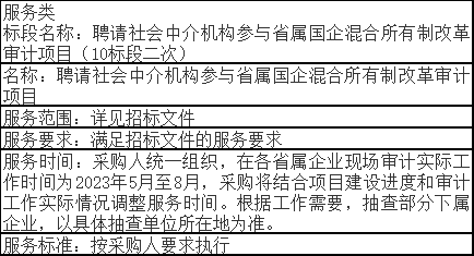
标段名称:聘请社会中介机构参与省属国企混合所有制改革审计项目(10标段二次)
供应商名称:云南恒信会计师事务所有限公司
供应商地址:云南省昆明市滇池度假区中天融域6幢10楼1001-1004
中标金额(万元):40.5
四、主要标的信息

五、评审专家(单一来源采购人员)名单:
杨媛、霍云零、倪敏、伏坤建、董昆长(采购人代表)
六、代理服务收费标准及金额:
收费标准:采购代理服务费按国家计委〔2002〕1980号文件规定的收费标准、国家发展改革委员会发改办价格〔2003〕857号文及《国家发展改革委关于进一步放开建设项目专业服务价格的通知》发改价格〔2015〕299号文规定下浮20%收取。按各标段收取,由中标人承担(计算基准价为中标金额)。
金额:0.486万元
七、公告期限
自本公告发布之日起1个工作日。
八、其他补充事宜
本项目招标公告发布时间:2023年3月31日。开标时间2023年4月27日9:00(北京时间)。
九、凡对本次公告内容提出询问,请按以下方式联系。
1.采购人信息
名称:云南省审计厅
地址:昆明市五华区五华山北后楼
联系方式:0871-63630176
2.采购代理机构信息
名称:云南中咨海外咨询有限公司
地址:云南省昆明市滇池度假区中天融域小区17幢1单元4楼401-404号
联系方式:0871-64563522 13529197973
3.项目联系方式
项目联系人:任老师、夏老师、蒋老师
电话:0871-64563522 13529197973